Toggle navigation
戏曲大全
戏曲知识
中国戏楼
京剧
京剧新闻
京剧名家
京剧剧目
京剧剧本
越剧
越剧剧目
越剧剧本
黄梅戏
评剧
豫剧
昆曲
秦腔
川剧
沪剧
首页
戏曲大全
戏曲新闻
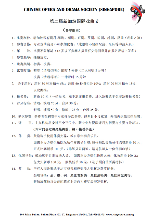
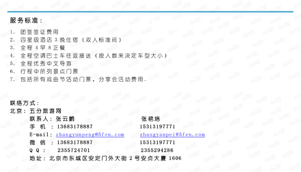
第二届新加坡国际戏曲节
80 阅读
0 评论
0 点赞
点赞(
0
)
本文分类:
戏曲新闻
本文标签:无
浏览次数:
80
次浏览
发布日期:2024-11-24 02:26:04
本文链接:
https://www.xiquwenhua.com/index.php/xiqu-xinwen/pwMv4Dj92r.html
上一篇 >
著名话剧表演艺术家、粤语讲古泰斗林兆明去世
下一篇 >
重要通知:大型儿童话剧《卖火柴的小女孩》推迟到7月31日演出!!!
欢迎加入戏曲微信群
嗨字戏
盱河戏
灵邱罗罗
评论列表
共有
0
条评论
暂无评论
发表评论
取消回复
登录
注册新账号
立即
投稿
发表
评论
返回
顶部
发表评论 取消回复