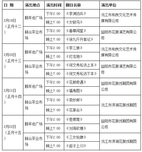
为了丰富春节期间市民节日文化生活,市委宣传部、市文化体育广电新闻出版局决定开展“我们的中国梦”——文化进万家活动。定于2月19日至22日(农历正月十二至正月十五)举办为期4天的“‘益阳花鼓大戏台’元宵节惠民专场演出”,将分别在中心城区的鹅羊池广场、赫山茶业市场搭建两个大型舞台,邀请4个花鼓戏剧团参加演出,将上演《李渊劝兵》、《女驸马》、《春草闯堂》、《徐九斤升官记》、《李三娘》、《打龙袍》、《何文秀私访上本》、《何文秀私访下本》、《花郎奇遇》、《福寿图》、《卖妙郎》、《花亭会》、《卷席筒》、《刘海砍樵》、《三女抢牌》、《赶子上川》等16场传统经典剧目,欢迎届时观赏。
特此公告。
中共益阳市委宣传部
益阳市文化体育广电新局
2016年2月16日




附:演出日程安排表

发表评论 取消回复